- English
- 日本語
光は回折・干渉する
このような弓の的のような形のゾーンプレートでどうして画像が投影されるのか簡単に説明します。既に書いたように、ゾーンプレートは光の「屈折現象」も「反射現象」も使っていません。使っているのは、「波としての光」が持っている「回折」と「干渉」という性質です。図1のアニメーションは、左下方向から平行に進んできた水の波が壁(黄色の板)に開けられた細いスリットを通り抜けると円形に広がっていく様子を表しています。このように、波が壁で隠された裏側にも回っていく現象を「回折」と言います。光が波であるならば、光もこのように進むのでしょうか?実は、回折の起こりやすさには条件があります。波の波長が考えているシステムのマクロなサイズ(スリット幅等)に比べて小さすぎると回折される波の量は少なくなります。下のアニメーションは波長に比べてあまり広くない幅のスリット(図1;スリットの図は省略してあります)と広い幅のスリット(図2;スリットの図は省略してあります)を通過した水の波の動きを示しています。スリット幅が狭いとスリットの位置を中心して円形に波は広がってゆくのでスリット板の方まで波は伝わります。これに対して、スリットの幅が広いときにはまっすぐ前方に進む波が多くてスリット板の影の方まで波が回り込むことはありません。光の波の場合は、ピンホールの直径やゾーンプレートのゾーン幅に比べて、はるかに波長が短いですから、もっと極端で、ほとんどの光は前方に進んで(直進して)ごく僅かの光が回折されるのです。ゾーンプレートはこの僅かに回折された光を利用するのです。
図1 水の波の回折現象:スリット幅が小さい場合
左下の方からまっすぐ進んできた水の波はスリット板に開いた狭い幅のスリットを通り抜けるとスリットの位置を中心にして円形に広がっていきます。なお、スリットは図に描いてありません。
図2 水の波の回折現象:スリット幅が大きい場合
左下の方からまっすぐ進んできた水の波はスリット板に開いた広い幅のスリットを通り抜けるとほぼ直線的に進んでいきます。スリットは図に描いてありません。
回折・干渉現象を利用する
この回折現象をうまく使えば直線的に進んでくる光線だけでなく隙間のところで曲がってくる光線も利用できるので光量が増えて明るい光学素子を作ることができます。しかし、いろいろな方向から来る光をむやみに集めてもレンズのように像は結びません。そこで、光の「干渉」という現象を用いるのです(実は、回折自体が既に干渉現象の効果も含んでいるのですが分かりやすくするためにここではわけて考えましょう:フレネル回折)。光は波ですから、時間とともにその強さはプラス(山)になったりマイナス(谷)になったりします。ある一点で見ているとき、ある方向から来た光の波がこの点でプラスになり別の方向から来た光の波がこの点でマイナスになるとこれらの波は打ち消しあって小さくなってしまいます。もし、これらの光が両方ともプラス、あるいは両方ともマイナスならば強めあって強い光の波になります。これが、光の「建設的干渉」なのです。逆に二つの波が互いに打ち消すように働く場合を「相殺的干渉」と呼びます。このように、二つ以上の波がある一定の関係で影響し合うことを「干渉」と言います。図2のアニメーションは同じ一つのスリットを通る波について「干渉」の効果を入れて計算して直進と回折が見えるようにした図なのですが、「干渉」の効果がはっきりわかるように2つのスリットを通った水の波の振る舞いを示したものが図3のアニメーションです。壁に開いた二つのスリットを通った水の波がそれぞれ円形に広がって行くけれど干渉を起こして波の強さに強弱が生じている様子を見ることが出来ます。
図3 水の波の干渉
2つのスリットを通過して、それぞれ、円形に広がる水の波が干渉して波の強さに強弱が出ています。
ゾーンプレートのシミュレーション
この現象をうまく利用したのがゾーンプレートなのです。中心の透明部分を通った平行光がセンサー(撮像面)に当たる位置(焦点)では、ほかの全ての透明ゾーンを通ってきた光が皆強めあうように、各透明ゾーンの半径を決めてあります。このようにすると、レンズを使った場合と同じように撮像面上に被写体の像を作ることができるのです。光の波の動きを3次元的に見せるのは難しいので、(ゾーンプレートの中心と焦点を結ぶ)光軸を含む平面上(XZ平面上)で光の波の強さがどのように変化するかを計算した結果を図4に示します。

図4 ゾーンプレートによる光の収束
左から来た光の波はゾーンプレートを通過した後、光軸(z軸)方向に曲がり、焦点の近くで振幅が大きくなる。赤黒い所は光の強度が大きくなっています。
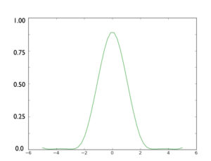
私たちがゾーンプレート写真を撮る場合には、光の波長(設計波長)が550 nm 程度であるのに対して焦点距離は数10 mmから数100 mm 程度なので、焦点距離と波長の比は百万倍程度にもなり干渉の効果がはっきりわかる図を描くのは難しいですから、図4は波長を1.0、焦点距離を90.0としてゾーン数5のゾーンプレートについて計算してあります。この場合、ゾーンプレートの半径は16程度になりますが光は焦点面上の半径2.0程度の円形領域の中に収束していることがわかります(図5)。図5左は焦点面(ゾーンプレートから距離90.0 だけ離れた面)上の光の分布を示すもので、図5右はその面の中でx軸に沿っての光の強度の変化を表しています。左の図で中心近くの赤い部分の形が方形に見えますが、これは計算メッシュの数が足りないためで、メッシュ数を増やせば円形になります。また、右図では中心のピークしか見えないのに左図では同心円状に光の強いところと弱いところが見えます。これは左図では光の強度を対数で表して強度の弱い部分の構造がはっきりわかるようにしてあるためです。中心の周りに同心円状に光が分布することは上の図からも想像できます。
図5 ゾーンプレートの焦点面での光の強度分布
ゾーンプレートを通過した光は焦点に収束し、焦点面ではその周りに同心円状に変化する分布をします(左図)。右図はx軸に沿う光の強度分布を表します。左の図では対数スケールで強度を表しているのでごく小さな変化が見えますが、この図は線形スケールなのでほとんど見えません。
ところで、波長が1.0で焦点距離が 50.0ということは現実的にはどのような状態を意味するでしょうか?普通、ゾーンプレートは波長 550 nm (0.00055 mm) の光に対して設計しますから、ここで計算したゾーンプレートの焦点距離 50.0 と言うのは、50.0 (0.00055/1) mm = 0.0275 mm で、この場合、ゾーン数 5 のゾーンプレートを使っていますのでゾーンプレートの半径(最大透明ゾーンの外側の半径)は 0.01738 mm になり、光の収束する円形領域の半径は 0.001 mm 程度になります。恐ろしく小さなシステムですが、もし仮に、このようなシステムを作って実験するならば、図5と同様な結果が得られるはずです。

